探索托育与物业服务的新模式
来源: 作者: 发布时间:2022-07-16 12:47 浏览量:0

近年来,0-3 岁的婴幼儿照顾方式仍以父母双方和家中长辈照顾为主。但由于中国幼儿家庭面临着新一代父母发展意愿和生育意愿间难以平衡,家中祖辈无力照料孩子、保姆带孩存在安全隐患等问题,对专业便捷的婴幼儿托育服务的需求日趋强烈。
而物业向托幼领域延伸,具有天时地利人和的先天优势,可以更便捷地为家长开展婴幼儿照料服务,真正服务到社区居民。
从 2016 年宣布正式放开“全面二孩”以来,该 政策实施时间已超过两年,但随着社会竞争压力增大、育儿成本过高等原因,二孩政策实施效果低于预期, 生育堆积效应逐步消退,新生人口数量回降。2021年,三胎也放开。两个月后双减政策同步落地,不仅仅是教育部和国家卫健委
,其他相关部门也将在各自职能范围内对以国家整体政策方略为大方向对社会资源与资本进行引导和支撑。
于2021年6月发布《中共中央国务院关于优化生育政策促进人口长期均衡发展的决定》。这一《决定》中提到“发展普惠托育服务体系,将婴幼儿照护服务纳入经济社会发展规划,推进托育服务健康发展。加强社区托育服务设施建设,完善居住社区婴幼儿活动场所和服务设施。鼓励和支持有条件的幼儿园招收2至3岁幼儿。持续提升普惠性幼儿园覆盖率,适当延长在园时长或提供托管服务。”
在《决定》发布之前的1月5日,住房和城乡建设部、中央政法委、中央文明办等10部门联合印发《关于加强和改进住宅物业管理工作的通知》,提及鼓励有条件的物业服务企业向托幼等领域延伸,探索“物业服务+生活服务”模式,满足居民多样化多层次居住生活需求。

2021年7月,国家卫生健康委人口家庭司司长杨文庄,曾提到,目前我国约有4200万0-3岁的婴幼儿,其中1/3有较强烈的托育服务需求,托育供给和需求缺口还很大。对此,下一步工作将把托育服务作为重点来抓,并提出支持综合托育服务机构和社区托育服务设施的建设、鼓励有条件的用人单位在工作场所为职工提供托育服务等举措。相对于社会需求而言,托育服务事业发展还有很大的空间。
2022年3月,国务院总理李克强在全国两会上作2022年政府工作报告。报告提及完善三孩生育政策配套措施,将3岁以下婴幼儿照护费用纳入个人所得税专项附加扣除,发展普惠托育服务,减轻家庭养育负担。
■ 市场需求
从近五年托育服务规模增长趋势来看,托育市场需求的确强劲。根据相关专业调查机构的数据:2017年中国婴幼儿托育市场规模达839.4亿,2019年迅速攀升至1728亿,尽管2020年因疫情影响市场规模有所回落,但2021年我国婴幼儿托育市场再度呈现增长态势,规模达1739亿元,是五年前市场规模的2倍多。
相关调查显示,2019年我国3岁以婴幼儿的入托率不足5%;2021年我国3岁以下婴幼儿入托率仅为5.5%。这一数据拿到国际社会上是个什么水平?
根据世界经济合作与发展组织公布的数据来看,荷兰、韩国、法国的婴幼儿入托率达到了60%以上,英国、德国澳大利亚的平均入托率为40%。而我国仅仅5%左右的入托率远远落后于国际水平。
一方面是中国年轻父母巨大的托育服务需求,但另一方面,却是远落后于国际水平的托育率。两者看似矛盾,却也透露着现实的无奈。市面上专业性的托育机构较少、入托费用昂贵、行业人才缺口大等等原因,都是造成这一矛盾的根源。

在今年全国两会期间,中国青年报社一项调查显示在选择托育机构时,受访家长会优先的因素:离家远近是首要因素,占65.47%;其次是收费标准,占50.49%;之后是可托育时间,占48.21%;也有46.58%会考虑机构性质;45.60%考虑伙食质量;35.18%会关注保育员等从业人员资质;34.85%会关注场地及设施安全性;24.76%表示会留意可否通过视频或照片及时获悉孩子情况;18.24%会关注托育机构口碑;12.05%会关注托育机构的教育理念。
从选址上看,托育机构的基本布局在社区,或者靠近社区的商场,更接近需求,能够更便利地为家长提供服务。

本次调查中,问及受访家长对托育服务的具体需求时段,75.90%表示需要全日托管,35.18%需要下午托,30.62%需要上午托,30.29%需要临时暂托,28.66%需要假日托管。
数据交互分析发现,因家中无人照护或希望为小孩上幼儿园做准备的受访家长更倾向于选择全日托。有受访者表示,如果自己有能力照顾,实在不想把孩子放在托育机构太长时间,奈何父母双方都工作繁忙,只好选择全天托管。
也有受访者提出,自家孩子平时主要是长辈帮忙照顾,但如果老人家需要外出办事或就医开药,孩子就只能独自在家待半天时间,始终不太放心。如果周边有托育机构可以提供临时托管服务,自己很乐意尝试。

■ 物企优势
物业企业能向托育板块延伸,双方会有一些天然的契合点,以此来推进物业服务和生活服务更好的融合。
一是海量的物业资源,其实在全国园区选址的过程中就看到了有这么一些问题,一些好的物业,它的底商因为线上的业务以及经济的一个冲击,他们的很多底商目前处在一个闲置的状态。
二是有一些流量不是特别高,位置不是特别好的商铺,他们的租户也是换了一波又一波,极其的不稳定。针对这两个现象,其实托育它有一些天然的属性,比如说托育行业它是一个不太需要流量特别高的这么一种业态,它不需要去跟便利店等这种需要高流量的业态进行商铺位置的一个竞争,那么只要这家托育机构能够经营的好,它在物业和社区里沉淀的时间将非常的长,甚至达到10年甚至更长。
三是丰富的客户资源,其实托育行业它需要不断地定期走入社区,走入物业,去跟家庭做一些强链接,来给这些家庭提供非常丰富的活动。如果物业能够利用丰富的业主资源和托育进行合作的话,相信双方都能够为彼此创造更大的价值空间。
其实现在已经有很多的物业公司也在向生活服务模式进行探索和延伸,但是目前关注到的还是传统的一些板块,比如说租赁或者是快递,还有装修、家政等这些板块进行合作,但是相对于粘性联合度非常高的托育板块的合作,目前还处在一个相对空白的阶段。
也有不少上市物业和地产公司注意到这一块,甚至能够亲自去运营管理,但是整个运营结果都不是特别的理想,其关键性的原因还是在于缺少专业的师资队伍和管理团队,毕竟专业的事情还是应该留给专业的人来做。
■ 资本动态
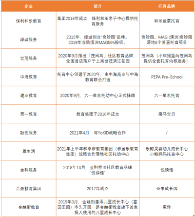
目前物企托育仍处于起步阶段,上市物企中,有11家企业或相关企业在开展托育服务,其中有5家是直接由物业企业来开展托育业务,其余主要仍由集团体系内的教育集团来承担。
从发展年限看,各家企业基本都是在2015年之后开始发展托育产业,绿城服务是其中布局最早的。2015年国家全面实施二孩政策很大程度上推动了托育产业的发展。物业及相关企业也在抓住这一需求积极布局。
从品牌来看,除融创服务介入比较晚之外,采取和独立托育品牌合作发展外,其余10家均已经发布自己的托育品牌。
物业公司作为最靠近的居民的角色,提供托育服务具备天然的优势和便利,未来在托育领域的延伸将会构建更加多元、模式多样、服务灵活的托育服务体系。



